GbR/Netzwerks-Architektur Robert
Aus Harrauer
<
GbR
Version vom 16. November 2018, 18:10 Uhr von
Toni
(
Diskussion
|
Beiträge
)
(
Unterschied
)
← Nächstältere Version
|
Aktuelle Version
(
Unterschied
) |
Nächstjüngere Version →
(
Unterschied
)
Zur Navigation springen
Zur Suche springen
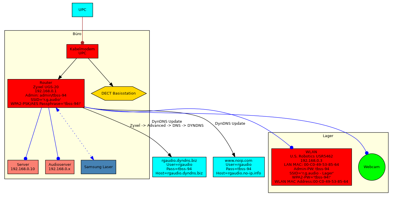
Netzwerks-Architektur
Navigationsmenü
Meine Werkzeuge
Anmelden
Namensräume
Seite
Diskussion
Varianten
Ansichten
Lesen
Quelltext anzeigen
Versionsgeschichte
Mehr
Suche
Navigation
Hauptseite
Letzte Änderungen
Services
Webmail
Sourcen
ProjectD.at
Fakturierung
Buchhaltung
Outlook-kalender
Logbuch
Haus-Doku
MRTG
Munin
BMCE
Werkzeuge
Links auf diese Seite
Änderungen an verlinkten Seiten
Spezialseiten
Druckversion
Permanenter Link
Seiteninformationen